Type of Intubation

Updated: 
April 12, 2024
Source Link
(Click or Pinch to Zoom)
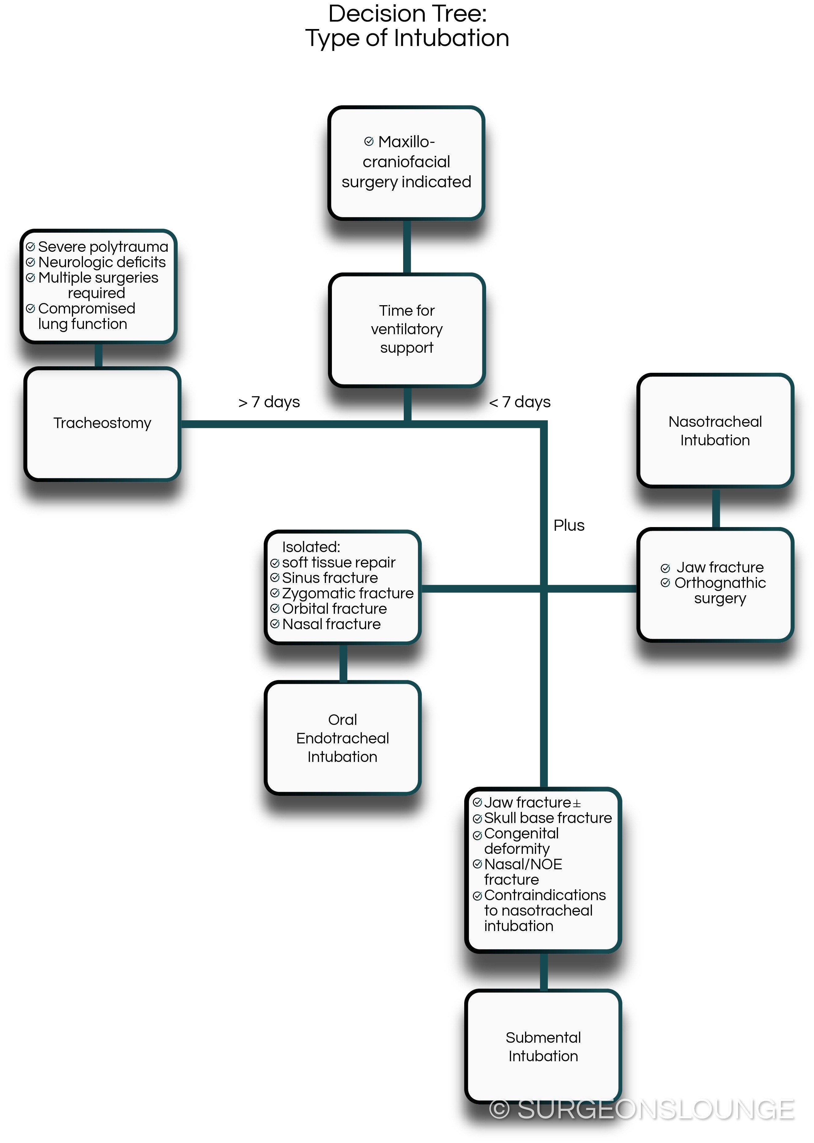
Williams KD, Tariq M, Acharekar MV, Guerrero Saldivia SE, Unnikrishnan S, Chavarria YY, Akindele AO, Jalkh AP, Eastmond AK, Shetty C, Rizvi SMHA, Sharaf J, Mohammed L. Submental Intubation in Maxillofacial Procedures: A More Desired Approach Than Nasotracheal Intubation and Tracheostomy. Cureus. 2022 Jul 30;14(7):e27475. doi: 10.7759/cureus.27475. PMID: 36060344; PMCID: PMC9421558.