Maxillo
facial
Site Menu
Surgical
Atlas
Ablative
Airway & Anesthesia
Cleft & Craniofacial
Dentoalveolar
Facial Cosmetic
Infections
Local Anesthesia
Maxillofacial Trauma
Orthognathic
Other Procedures
Reconstructive
Surgical Approaches
Temporomandibular Joint
Excisional Biopsy (Mucosa)
Laser Ablation
Laser Ablation (Tongue)
Neck Dissection (Level I-IV)
Partial Glossectomy
Superficial Parotidectomy
ETT Wire Securement
Nasal Intubation
Nasal Tube Suture
Submental Intubation
Tracheotomy (Bjork)
Posterior Vault Distraction
3D Printed Custom Implant
Alveoplasty
Buccal Fat Pad Advancement
Dental Implant
Dual Scan
Expose & Bond
Full Arch Fixed Implant Prosthesis
Impacted Incisior Extraction
Impacted Mandibular Canine Extraction
Mandibular 3rd Molar Extraction
Maxillary 3rd Molar Extraction
Platelet Rich Fibrin (PRF)
Root Banking
Fat Transfer
Laser Skin Resurface
Liposuction (Lateral Thigh)
Otoplasty
I&D Submandibular Abscess
Inferior Alveolar Nerve (IAN) Block
Long Buccal Nerve Block
CR Nasal Bones
Cranialization
Erich Arch Bars
Hybrid Arch Bars (Stryker)
Nasolacrimal Stent (Bicanalicular)
Nasolacrimal Stent (Monocanalicular)
ORIF Mandibular Angle (Intraoral)
ORIF Mandibular Body (Extraoral)
ORIF Parasymphysis (Intraoral Approach)
ORIF ZMC
Scalp Closure
Alar Cinch
Bilateral Sagittal Split Osteotomy
Lefort 1 Osteotomy (Single Piece)
Nasal Septum Resuspension
Sliding Genioplasty
V-Y Advancement
Cranial Drape
Drain Placement (Scalp)
Ear Bolster Dressing (VPS)
Headwrap
IMF Screws
IV Cannulation
Nerve Stimulation
Split Drape
Thermoplastic Nasal Splint
Tongue Traction Suture
Wound Vac
Anterior Iliac Crest Bone Graft (AICBG)
Anterolateral Thigh (ALT) Flap
Bone Marrow Aspirate Concentrate (BMAC)
Extraoral Particulate Bone Graft
Nasolabial Flap
Palatal Flap
Pectoralis Major Flap
Radial Forearm Free Flap
Rib Graft
Split Thickness Skin Graft (STSG)
Submental Island Flap
Submental Island Flap 2
Supraclavicular Flap
Bicoronal Flap
Mandibular Anterior Vestibular Approach
Subplatysmal Flap
TMJ Replacement
Surgical Reference
Classifications
Decision Trees
Drug & Repletion Calculators
Emergency Algorithms
Maxillofacial Scholar
OR & ICU
Perioperative Management
Brown Maxillectomy Defects
Condylar Sag
Dedo
Ellis and Davey
Fitzpatrick Skin Type
Fujita Scale
Glogau Photoaging
Hemifacial Microsomia
House-Brackmann
Mallampati
Mandible Fracture (AO CMF)
Markowitz-Manson
Neck Levels
Pell and Gregory
Differential Dx: Mucosal Lesions
Mandibular Fractures (Noncondylar)
Retrobulbar Hemorrhage
Type of Intubation
BMI Calculator
Electrolyte Repletion Calculator
General Anesthesia Drug Calculator
IV Fluid Calculator
IV Sedation Drug Calculator
Inpatient Drug Calculator
Local Anesthesia Drug Calculator
Outpatient Drug Calculator
Adult BLS
Adult Bradycardia
Adult Cardiac Arrest
Adult Tachycardia With a Pulse
Neonatal Resuscitation
Opioid Emergency
Pediatric Bradycardia
Pediatric Cardiac Arrest
Pediatric Tachycardia
Post- Cardiac Arrest Care
Maxillofacial Scholar ©
Anesthesia Reference Card
Electrocautery
Extubation Criteria
Surgical Drains
Surgical Timeout
Ventilator Settings
Alcohol Withdrawal
Anticoagulation & Bridge Therapy
Common Drug Dosages
Corticosteroid Equivalency
IE Prophylaxis Guidelines
MRONJ
NPO Guidelines
Parenteral Fluids
Postoperative Fever DDx
Reference Lab Values
Spikes Protocol for Breaking Bad News
Trismus Airway Protocol
Documentation
Consent Forms
Communications
Evaluation & Workup Forms
Patient Resources
Surgery Center Forms
Template Notes
IV Sedation Consent
3rd Molar Extraction Consent
Medical Clearance Request
Cardiac Clearance Request
School/ Work Excuse Letter
Return to School/Work Letter
IV Sedation Checklist
Orthognathic Model Surgery
Patient Education Forms
Pre & Postoperative Instuction Forms
Armamentarium by Procedure
History & Physical, Exam
Malignant Hyperthermia Screening
Preoperative Orders
Nursing Intraoperative Record
Nursing Preoperative Record
Postoperative Orders
Nursing Preoperative Record
Clinic Notes
Hospital Notes
Operative Notes
Coding & Billing
Diagnosis Codes
Procedure Codes
ICD Codes
CPT Codes
CDT Codes
CPT/CDT Cross Codes
Education & Training
Board Review
Resident Resources
Oral Board Review Flashcards
Oral Boards Simulator
CODA Requirements
Community
Maxillofacial Forum
Maxillofacial Perspectives
Forum Home
Six year or 4 year?
Maxillo
facial
First
Last
email@email.com
email@email.com
Update Image
Hi,
First
Last
Manage your account
Billing
Logout
Join
Home
>
Surgical Reference
>
Noncondylar Mandibular Fractures
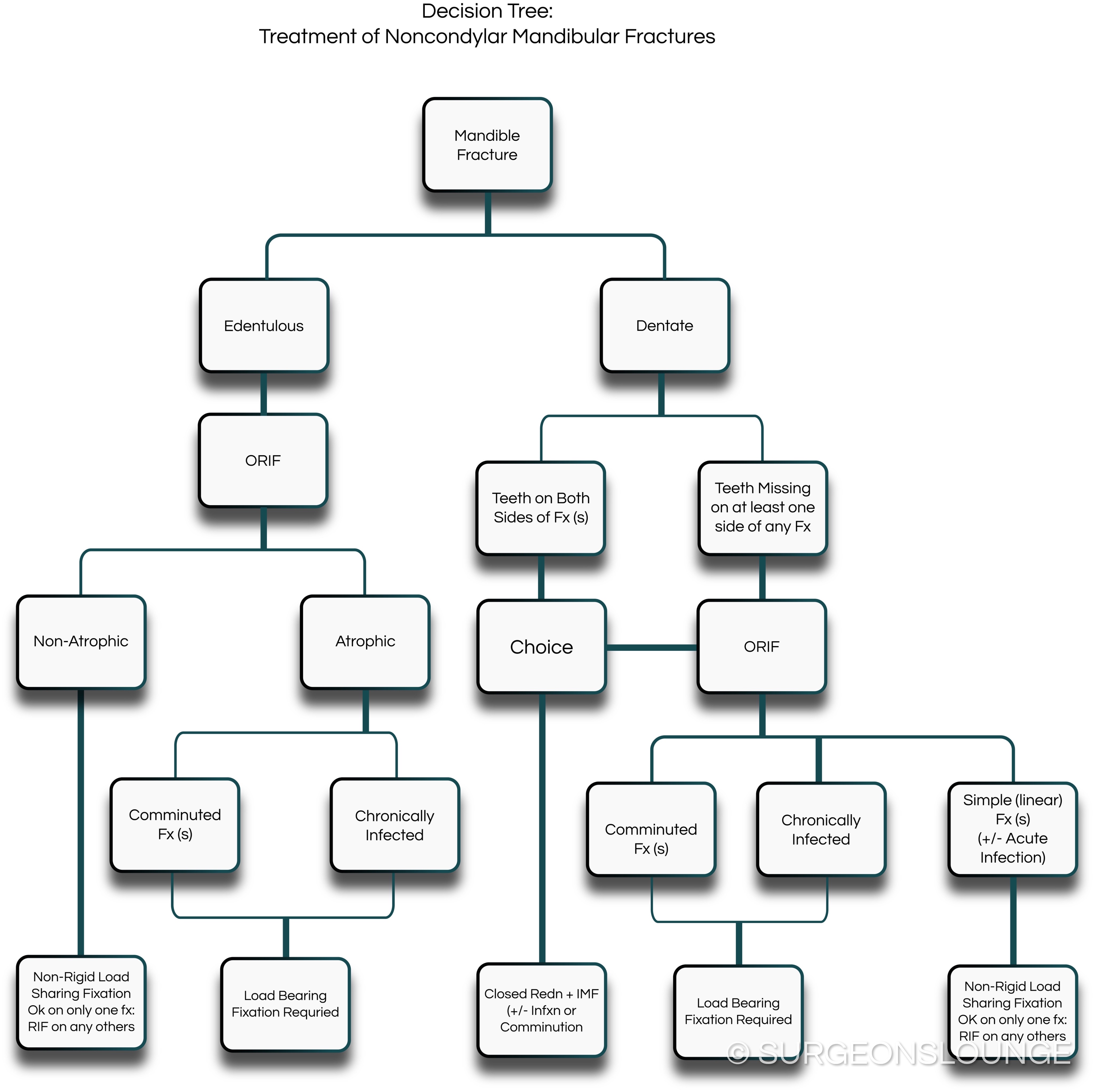
Noncondylar Mandibular Fractures
Source Link
Updated:
April 12, 2024
Ellis E 3rd. An algorithm for the treatment of noncondylar mandibular fractures. J Oral Maxillofac Surg. 2014 May;72(5):939-49. doi: 10.1016/j.joms.2013.11.026. Epub 2013 Dec 4. PMID: 24480758.